央行与金融监管局联合出招力挺楼市 18项新政都有哪些?
发布时间: 2025-05-08
来源: 城楼网
分类: 成都头条

5月7日上午,国务院新闻办公室举行新闻发布会,央行与金融监管局联合宣布推出“一揽子金融政策支持稳市场稳预期”系列举措,涵盖货币政策调整、房地产融资优化、小微企业支持等18项增量政策,释放超万亿元流动性,直指当前市场核心关切。

微信图片_20250508164349.jpg

(图片来源:克而瑞研究)

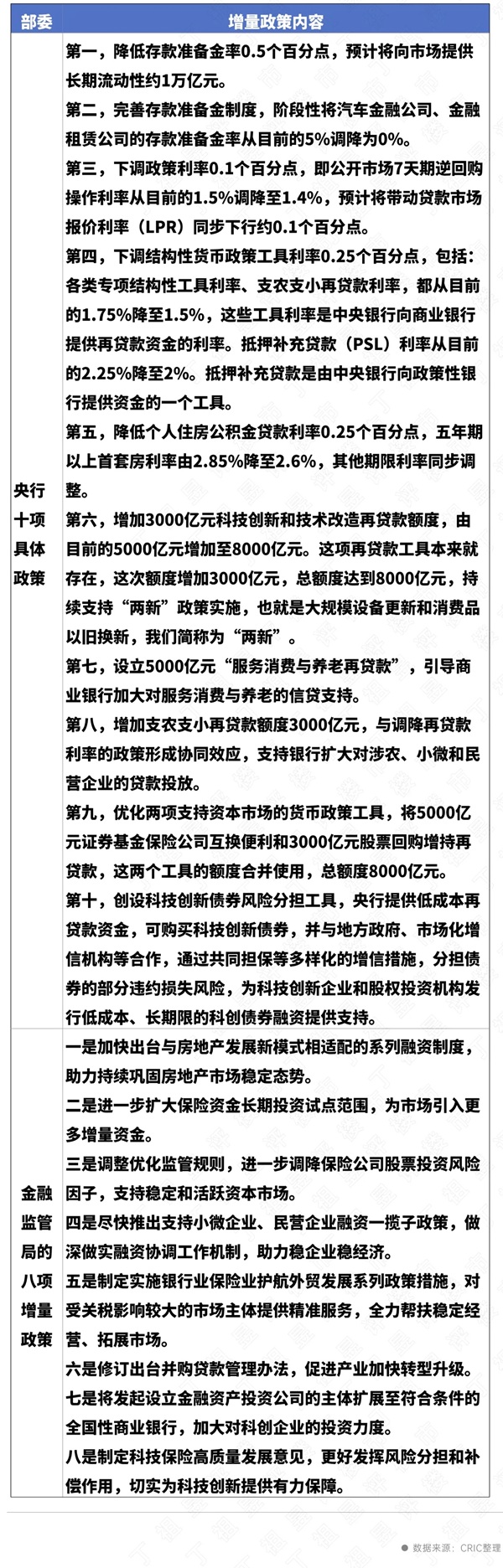
央行三大类十项政策:降准降息+结构性工具加码

央行副行长在发布会上重点介绍三大类措施:

1. 流动性释放组合拳

下调存款准备金率0.5个百分点,预计释放长期流动性约1万亿元;阶段性免除汽车金融、金融租赁公司存准金要求;同步下调7天逆回购利率至1.4%,带动LPR下行0.1个百分点。

2. 定向输血实体经济

科技创新再贷款额度扩容至8000亿元,重点支持“设备更新+以旧换新”;新增5000亿元"服务消费与养老贷款"专项额度;支农支小再贷款增加3000亿元且利率下调0.25个百分点。

3. 资本市场联动机制

合并8000亿元证券、保险机构流动性支持工具;首创“科创债券风险分担工具”,通过政府增信降低发债成本。

金融监管局八项新政:房地产融资制度重大调整

金融监管局负责人透露,将重点完善房地产融资制度:加快建立房地产开发新时期功能融资体系;扩大保险资金长期投资不动产试点范围;调降险资股票投资风险系数,引导增量资金入市;推出小微企业融资"白名单"机制,建立跨部门协调工作组。

此次政策组合拳呈现三大特征:

1. 精准滴灌:个人住房公积金贷款利率直降25BP,首套房利率降至2.6%

2. 风险共担:通过政银企合作机制分散科创企业融资风险

3. 跨周期调节:8000亿元资本市场工具与房地产新政形成长短搭配

此次政策超出市场预期,特别是房地产融资制度调整与降准降息同步推出,将有效缓解开发商资金链压力,稳定市场预期。预计5月LPR下调概率显著上升,楼市"政策底"信号进一步明确。

关联楼盘

金牛区西二环旁一品天下大街与金牛大道交汇处
[]
暂无
400-9950-118
均价价格:待定元/㎡
全国统一服务热线 400-9950-118 | 邮箱:admin@gyhouse365.com
Copyright 城楼网
公安联网备52011502001637
工信部黔ICP备2021008664号-1
技术支持:北京积木纵横网络科技有限公司