2月10日,据克而瑞统计,2026年开年,多家头部房企启动新一轮组织架构调整,持续推动管理架构向扁平化、精细化方向转变。
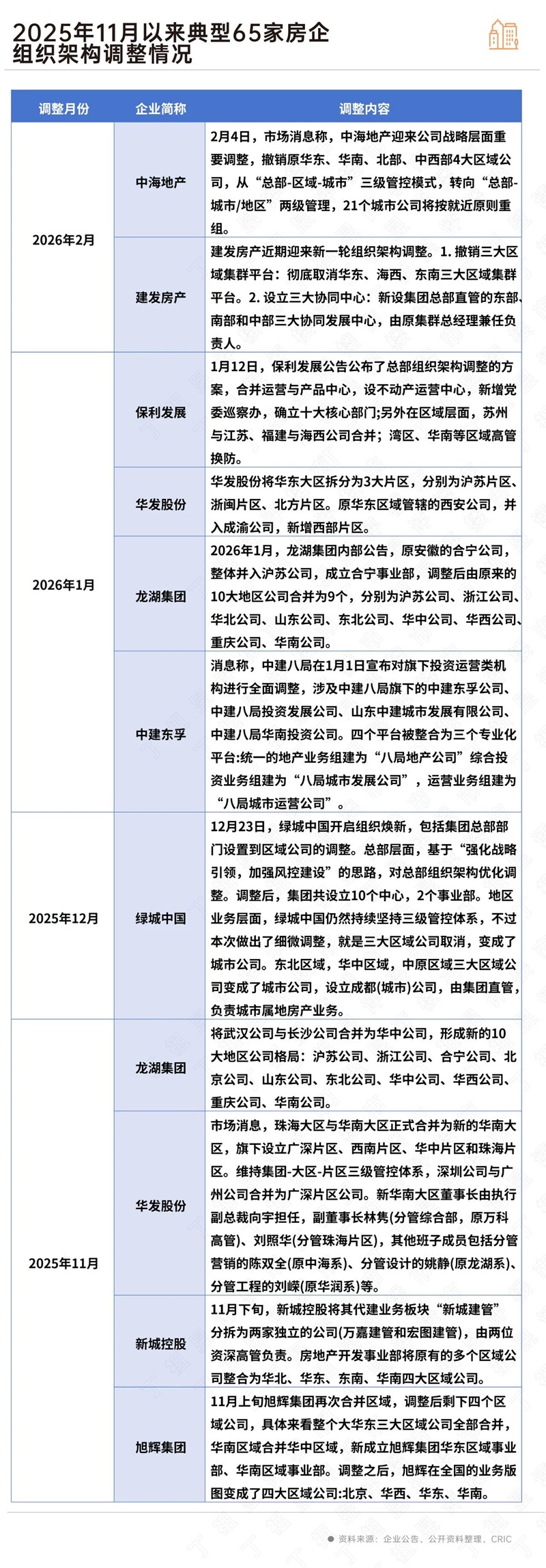
数据显示,自2025年1月至2026年2月上旬,重点监测的65家房企中已有21家累计实施31次架构调整。本轮调整以打破传统“总部—区域—城市”三级管控模式为核心,转向集团直管城市或项目的两级管理体系,旨在提升运营效率、强化业务管控。

今年以来,保利发展于1月完成总部与区域双层架构优化,合并运营与产品中心,并整合部分区域平台;华发股份同期拆分华东大区,重组片区布局。2月,中海地产撤销四大区域公司,全面推行“总部—城市”两级管理;建发房产也优化管控体系,对事业部分类实施差异化资源配置。
从调整趋势看,房企普遍围绕总部职能整合、区域布局重构、业务平台专业化三大方向推进改革,以实现在当前市场环境下资源的精准投放与核心业务的集中管控。
分析认为,扁平化架构已成为房企组织变革的主流路径,未来或将有更多企业跟进调整。