房地产行业风险化解提速 超万亿债务完成重组
发布时间: 2026-02-12
来源: 城楼网
分类: 重庆楼讯

2月12日,中指院发布研究报告称,随着融资支持政策持续发力,2025年房地产行业债务化解工作取得显著进展,整体融资成本明显下降,市场化重组与司法重整共同推进,加速了行业风险的出清进程。

微信图片_20260212124216_23180_29.jpg

数据显示,2025年房地产行业债券平均发行利率为2.69%,同比下降0.26个百分点。其中,信用债、ABS平均利率分别为2.48%和2.76%,同比均有下降。融资成本的下行为企业减轻了财务负担。

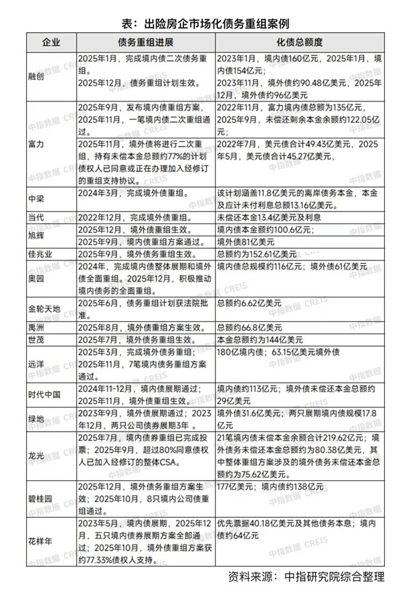
在债务重组方面,据中指研究院监测,截至2025年末,已有融创、旭辉、远洋、时代中国、龙光、碧桂园等多家企业完成境内外债务重组,另有中梁、世茂、禹洲等企业完成境外债重组。整体来看,已有21家出险房企的债务重组或重整计划获批及完成,涉及化债总规模约1.2万亿元人民币,有效缓解了相关企业的短期公开市场偿债压力。

微信图片_20260212124217_23181_29.jpg

具体来看,大型房企重组案例集中落地。例如,融创、碧桂园分别于2025年末使其境外债务重组计划生效;远洋集团在年内完成了境内外债的重组。与此同时,通过司法程序推动的重整也在同步进行,金科股份、新华联等企业的重整计划已在2025年内执行完毕或取得重大进展。

分析指出,债务重组方案普遍采用展期、债转股、以资抵债等方式,核心在于削减债务实质负担、优化企业资产负债表。大规模债务重组的推进,标志着房地产行业风险化解进入实质性阶段,为市场企稳和转型发展创造了条件。

关联楼盘

重庆市渝北区中央公园悦港大道中段
[]
板楼
400-9950-118
均价价格:170.00万元/套起元/㎡
全国统一服务热线 400-9950-118 | 邮箱:admin@gyhouse365.com
Copyright 城楼网
公安联网备52011502001637
工信部黔ICP备2021008664号-1
技术支持:北京积木纵横网络科技有限公司